(多图慎入)易学3D打印培训课程 教你如何DIY 3D打印游戏人物(像)模型
3D游戏大家都喜欢玩,从DOTA到LOL,更多就不举例了.无论10岁小屁孩还是几十岁的大叔,游戏能做到老少皆宜,从开始到现在,我们玩过多少游戏?你应该可以一一道来,但是要说起游戏中的人物,有没有自己亲手DIY做过,这可能就够呛了.不会没关系,本文的大神教你如何DIY自己喜欢的3D打印游戏人物模型,想3D打印英雄联盟LOL人物也好,想DIY魔兽争霸DOTA也罢,都得行动才行.至于课程如何,自己慢慢体会吧,相信不会让你失望的.
NO1:下载模型
这种模型是直接提取自游戏,直接做的话难度真的很大,软件生成的支撑我是不太信任的,更别说我用的机器是自己DIY的,简直非常屌丝。
所以这种难度的模型一定需要一些处理的,接下来就来对模型进行一些修改。

我下载的模型是stl格式,据说有专门处理stl模型的软甲,但是我觉得没有必要为了处理这种格式的模型而专门去学一种平时不常用的软件,因为我平时会用到一些Rhino,而Rhino既可以对stl模型进行编辑也能导出stl格式的文件,所以我就使用Rhino来对模型进行一些处理。



NO2:导入模型
先把能分出来的东西分出来。
我并不知道这样分好不好,只是把感觉应该分件打印的东西先分出来,之后再用502胶?
我觉得最难的部分,是她的身体。手和辫子如果直接打印的话,恐怕出问题的概率很大,所以我打算把手和辫子分件来做,就是把胳膊和辫子分出来。

因为导入的模型是网格的形式,而Rhino是一款主要编辑曲面的软件,所以先把网格变成曲面。

然后会根据网格生成一个多重曲面,完成后我们就可以把原先的网格类型的模型删除了。

(这是网格模型,可以删除啦)

这个就是生成的曲面模型,对它进行下一步修改。下一步,选择生成的多重曲面,点“炸开”。

把模型分解成很多很多的单个开放曲面。这样就方便操作了。

炸开之后,原先的每一个网格,现在都是一个独立的开放的曲面,把要分离出来的曲面选中,多换几个角度选,不要漏掉了,可以一边选一遍组合,这样方便一些,快捷键“J”把要分出来的地方都组合到一起了,这个胳膊。然后移动一下位置。看看有没有落下的曲面。

移动到一边,发下这个胳膊被切掉的地方是没有封口的,这种东西如果直接打印就成了一个薄面了,所以还要进行一下封口,在Rhino里,封面的方法有很多,就是建一个边缘与这个开口吻合的面。我用最低端的方法,通过图上这个工具,用角建立曲面,但是一次最多选4个角。

建了几个面就把开口堵上了,先把这几个面“组合”一下,因为别忘了,她的身体上还有一个洞。把身体上的洞堵上之后,这条手臂就可以全选然后“组合”。

把我们画的面复制一份,通过点捕捉,把它放到身体的洞上面。

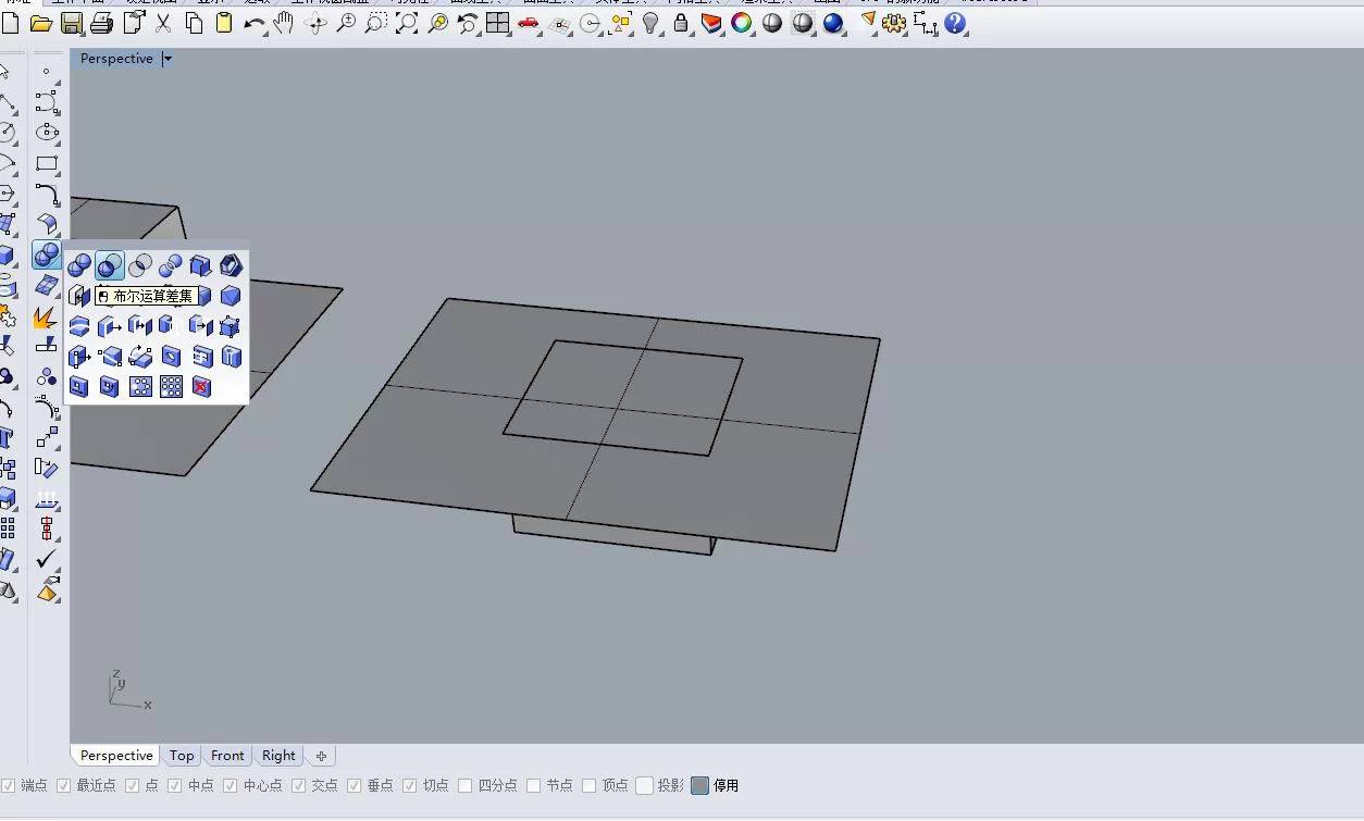
有些人的分件模型喜欢做一个隼,可以插上去,我这个金克斯连接的地方太小,我打算之后直接上502,如果要做榫卯的话也很简单,建一个立方体或者圆柱体放置到建立的曲面的相应位置,如图,然后一个运行布尔并集一个运行布尔差集。

布尔并集。

布尔差集

就可以捉出来榫卯了,不过要提醒的是,如果你做榫卯,插口一定要比插头的立方体大一些,要不后期还要上锉刀,你懂得。

用上面的方法,我们把胳膊和辫子都分出来,等以后用502胶吧~

NO3:手动添加支撑直至完成.
为什么要自己添加支撑呢,切片软件也可以加支撑,但是,那种很薄的支撑,如果叠的很高,就容易出问题,所以,一些看上去就很危险的地方,我还是建议自己在模型里加一些支撑,多一重保险,要不,打印到80%忽然支撑断了,上面的出不来你不就蛋疼了。
3D打印培训,3D打印培训课程,3D打印人物模型,3D打印人像,3D打印人像价格,3d打印人像上色,3D打印人物模型价格
今天的简易3D打印小培训课程就到这里,欢迎阅读.
本文部分内容源于网络某位大神,具体出处不详.

我们的官方微信:CKLM88
e键打印(m.tribal17.com)专注企业级3D打印服务(个人也可打印),是一个3D打印服务平台,无论你我还是他,都能在上面进行3D打印。也可以动动手指,扫描关注我们e键打印官方微信号.3D打印成功案例展示